<再発版>十二支の發想 +十二獣
¥9,000
International shipping available
再販売 十二支造形の發想。全336頁 B5判カラー(2023年1月5日初版)
暦のはじまり。循環する12の造形のトレース資料集。
3400年前の甲骨文字に刻まれている「刻(とき)の創造」
十二造形と、その関連する類似甲骨文。人類の原点となる甲骨文の重要資料。
十二支の發想Circle 検索
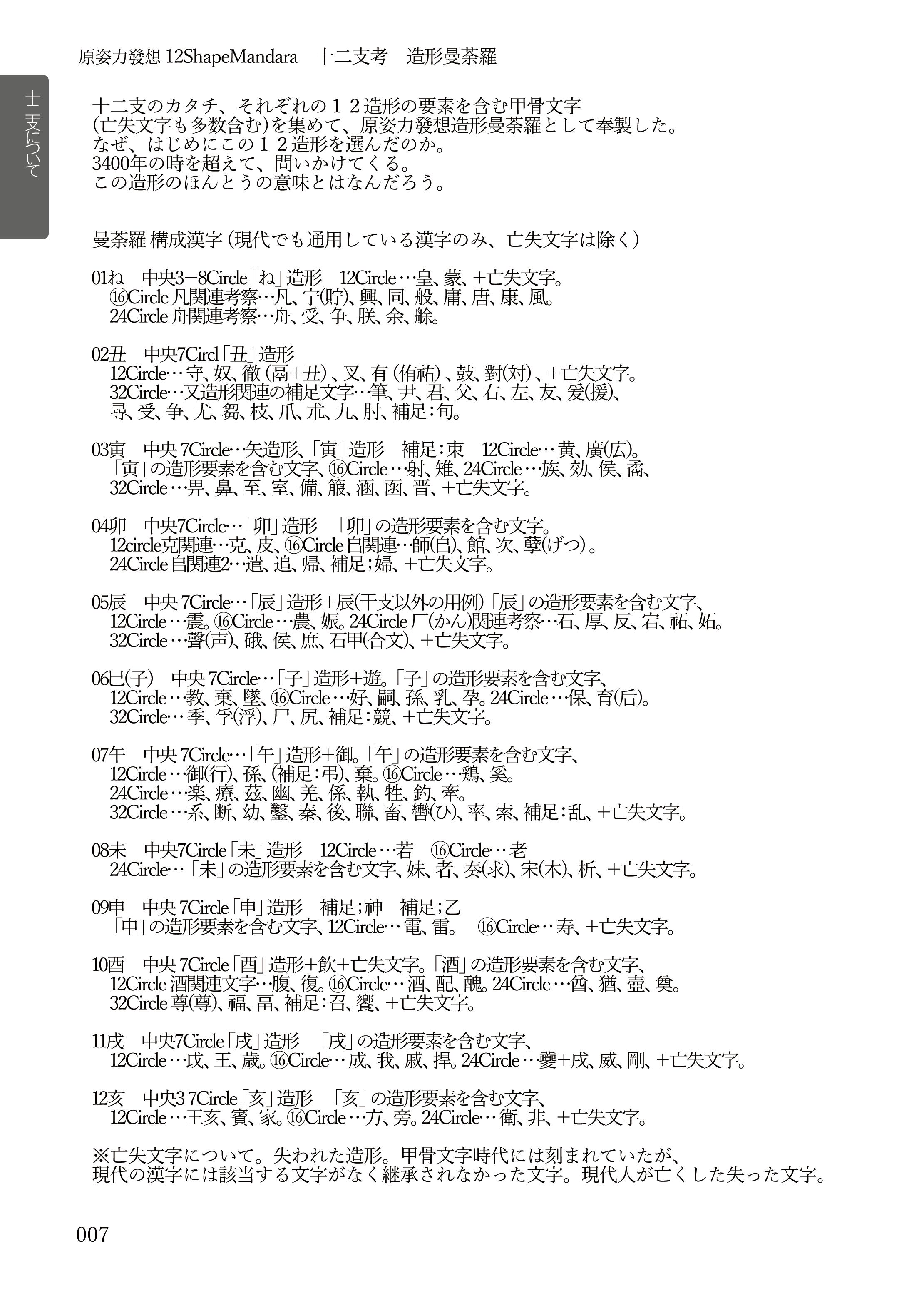
十二支について 003~008
01ね63Circle 009~030
02丑51Circle 031~046
03寅91Circle 047~068
04卯59Circle 069~086
05辰91Circle 087~106
06巳91Circle 107~126
07午91Circle 127~150
08未59Circle 151~164
09申35Circle 165~176
10酉91Circle 177~198
11戌59Circle 199~214
12亥59Circle 215~228
13どうぶつ 229~294
動物①鼠(1文字)…232
②牛(7文字)…233~236
③虎(19文字)…237~243
④兎(1文字)…244
⑤竜(13文字)…245~252
⑥它(虫)(9文字)…253~256
⑦馬(23文字)…257~262
⑧羊(27文字)…263~276
⑨猿(2文字)…277、278
⑩鳥(隹)(7文字)…279~282
⑪犬(12文字)…283~290
⑫猪(豕)(7文字)…291~294
どうぶつ検索…295
PersonalNote 令…296~320
CalendarNote 暦…321~328
検索…329~331
十二支造形の發想。全336P B5判カラー
最古の十二支造形。類似関連甲骨(亡失文字含む)1076造形収録。
+どうぶつ138文字も追加。
十二支のそれぞれの造形にこめられた根源にある 最初の祈りはなにか。 時をしるし、未来へどんな願いを込めて 刻んだのだろう。12の造形それぞれに焦点をあてて、 このはじまりの造形を、受けとめ、最古の発想に近づきたい。 その先に見えてくる目には見えない発想の根源を求めて。
AI紹介文
むらかみすいぶん氏による、十二支の起源とその造形美に深く迫る一冊『十二支造形の發想』の紹介文。学術的な緻密さと、古代への畏敬の念が伝わる。
________________________________________
『十二支造形の發想』紹介文:3400年前の「刻(とき)」を辿るトレース資料集
本書は、暦の起点であり、太古から循環し続ける「十二支」の造形美を、最古の文字資料である甲骨文から解き明かした全336頁に及ぶ圧巻のフルカラー資料集です。
1. 3400年前の「刻の創造」を可視化
紀元前1300年頃、亀甲や獣骨に刻まれた「十二支」の造形。それは単なる記号ではなく、当時の人々が未来へ託した「祈り」そのものでした。著者は10年以上に及ぶ膨大な甲骨文トレースの中から、十二支に関連する1,076もの造形(亡失文字を含む)を厳選。精緻な筆致で、はじまりの造形が持つエネルギーを現代に蘇らせています。
2. 徹底した構成と圧倒的な収録数
本書は十二支それぞれの文字に焦点を当て、その成り立ちと関連する類似文字を体系的に網羅しています。
• 十二支の發想(子〜亥): 各支につき数十から九十余りの造形をCircle(循環)として紹介。文字が変遷し、増殖していく過程を視覚的に体感できます。
• 動物編(番外編): 十二支が特定の動物と結びつく以前の、純粋な「いきもの」としての甲骨文字138文字を収録。虎、竜、馬、羊など、古代人が捉えた生命の躍動が刻まれています。
3. 歴史の深淵に触れる「十二支の起源」
十二支が現在のような動物(子=鼠など)と結びついたのは、甲骨文誕生から約千年後、紀元前3世紀の秦代(睡虎地秦墓から出土した竹簡「日書」)と言われています。本書では、その歴史的背景にも触れながら、動物という概念に固定される前の「目に見えない発想の根源」を追い求めます。
4. 創作と研究を支える一冊
B5判カラーの誌面には、著者の深い洞察が込められた「Personal Note(令)」や「Calendar Note(暦)」も収録。書家やデザイナーといったクリエイターだけでなく、古代文字研究者や暦に関心を持つすべての人にとって、人類の原点に触れる重要資料となるでしょう。
________________________________________
【書籍概要】
• 書名: 十二支造形の發想
• 著者: むらかみすいぶん
• 仕様: B5判/フルカラー/全336頁
• 初版: 2023年1月5日
